werken: langs de spoorlijn

Alles over stations, sporen, bovenleidingen, veiligheidssystemen enz.
Knipex
Berichten: 412
Lid geworden op: 08 dec 2008, 09:32

Re: werken: langs de spoorlijn

Bericht door Knipex »

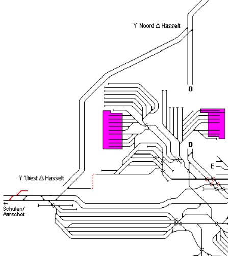
Had gezien dat er werken zijn aan de aansluiting L35 met L35/1.
De aansluiting wordt omgebouwd, met een plannetje van het oude spoorplan ... Afbeelding en de rode veranderingen. Bron: spoorenplan.nl Afbeelding Het spoor van L35 naar Genk is momenteel buiten dienst. Of dit spoor nog aangeloten wordt op L35 weet ik niet. Maar dan zou de overweg (Veldstraat) die in de vertakking ligt, van 2 naar 3 sporen moeten omgebouwd worden, maar voorlopig is dit nog niet gebeurt.
Wat de verdere achtergronden zijn weet ik niet.
Bijlagen
Hasselt02.jpg
Hasselt01.jpg
Hasselt01.jpg (30.71 KiB) 15029 keer bekeken
ostbahnhof
Berichten: 987
Lid geworden op: 11 mei 2007, 22:24

Re: werken: langs de spoorlijn

Bericht door ostbahnhof »

dit weekend geen treinverkeer tussen mechelen en de luchthaven wegens werken. weet iemand wat er uitgevoerd wordt?
Gebruikersavatar
Shrek
Berichten: 13592
Lid geworden op: 01 feb 2006, 22:09

Re: werken: langs de spoorlijn

Bericht door Shrek »

ostbahnhof schreef:dit weekend geen treinverkeer tussen mechelen en de luchthaven wegens werken. weet iemand wat er uitgevoerd wordt?
Een brug op L25 net ten zuiden van Mechelen die ingereden wordt.
ostbahnhof
Berichten: 987
Lid geworden op: 11 mei 2007, 22:24

Re: werken: langs de spoorlijn

Bericht door ostbahnhof »

ah, ja heb ze op trucs zien staan, zal spectaculair zijn. grts
Franksken 2.0

Re: werken: langs de spoorlijn

Bericht door Franksken 2.0 »

Shrek schreef:
ostbahnhof schreef:dit weekend geen treinverkeer tussen mechelen en de luchthaven wegens werken. weet iemand wat er uitgevoerd wordt?
Een brug op L25 net ten zuiden van Mechelen die ingereden wordt.
Dacht aan brug voor L25N
Mechanik
Berichten: 358
Lid geworden op: 31 jan 2006, 23:21
Locatie: FTN

Re: werken: langs de spoorlijn

Bericht door Mechanik »

Locomotief 5175 schreef:Volgend weekend 25-26 April is er geen treinverkeer op de lijn 66 tussen Kortrijk en Lichtervelde.
Welke werken gaat er gebeuren ?
spoor vernieuwen of seinen.
Laat antwoord, maar de seinen aan Sint-Katherina zijn daar verwijderd en blijkbaar hebben ze daar ook ineens een stuk spoor en bedding vernieuwd gehad.
Locomotief 5175
Berichten: 341
Lid geworden op: 31 jan 2006, 19:59
Locatie: LK.

Re: werken: langs de spoorlijn

Bericht door Locomotief 5175 »

In Sint-Katerina is de spoorwissel daar verwijderd en op die plaats is een nieuwe spoor gelegd en de seinen blijft. Dat heb ik gezien.
AfbeeldingAfbeeldingAfbeeldingAfbeelding
HLE 2302
Berichten: 2628
Lid geworden op: 11 sep 2007, 12:51

Re: werken: langs de spoorlijn

Bericht door HLE 2302 »

Locomotief 5175 schreef:In Sint-Katerina is de spoorwissel daar verwijderd en op die plaats is een nieuwe spoor gelegd en de seinen blijft. Dat heb ik gezien.
De wissels aan Y.st Katerina zijn uitgebroken, de seinen zijn vervangen door niet beheerde exemplaren en de telebeheerde blokpost is buitendienst gesteld.
zonder dwarsliggers zouden er geen treinen rijden ...
Gebruikersavatar
Shrek
Berichten: 13592
Lid geworden op: 01 feb 2006, 22:09

Re: werken: langs de spoorlijn

Bericht door Shrek »

Franksken 2.0 schreef:
Shrek schreef:
ostbahnhof schreef:dit weekend geen treinverkeer tussen mechelen en de luchthaven wegens werken. weet iemand wat er uitgevoerd wordt?
Een brug op L25 net ten zuiden van Mechelen die ingereden wordt.
Dacht aan brug voor L25N
Neen, alles voor L25N kan gebouwd worden zonder invloed op het verkeer.
ostbahnhof
Berichten: 987
Lid geworden op: 11 mei 2007, 22:24

Re: werken: langs de spoorlijn

Bericht door ostbahnhof »

brug op L25 is vandaag ingereden. eerste stap van vernieuwing bruggen en rails op L25 thv mechelen is daarmee gebeurd. grts o
wimkalmthout
Berichten: 63
Lid geworden op: 26 apr 2011, 20:27
Locatie: Kalmthout

Re: werken: langs de spoorlijn

Bericht door wimkalmthout »

Hallo,

iemand idee hoelang de werken aan de bundel Luchtbal (denk toch dat dat daar zo noemt) nog gaan duren.
Sinds april snelheidsbeperking vanaf Ekeren tot de stopplaats Noorderdokken.
Ze hebben in mei wel een paar wissels vervangen en het belsignaal aan de onbewaakte overweg, maar dat is ondertussen wel alweer een maand geleden.
Bij het passeren merk ik wel dat de sporen daar nog niet echt goed liggen en er wordt nog serieus gewiebeld.

Gr
Wim.
BVG1988
Berichten: 845
Lid geworden op: 11 feb 2012, 20:26
Locatie: Erembodegem Terjoden
Contacteer:

Re: werken: langs de spoorlijn

Bericht door BVG1988 »

Ik zie op de Werfinfopagina staan dat er werken zijn in Denderleeuw op spoorlijn 50A/2 op 5, 6 en 7 september. Dat is wel raar dat er ook gewerkt wordt op maandag. Ik hoop dan wel dat die werken op maandag dan toch buiten de spits plaatsvinden =D
AfbeeldingAfbeeldingAfbeeldingAfbeelding
BVG1988
Berichten: 845
Lid geworden op: 11 feb 2012, 20:26
Locatie: Erembodegem Terjoden
Contacteer:

Re: werken: langs de spoorlijn

Bericht door BVG1988 »

Gisterenvooravond zag in Hillegem dat er aan de boveleiding werd gewerkt toe ik passeerde met de IC23 2315.
AfbeeldingAfbeeldingAfbeeldingAfbeelding
ostbahnhof
Berichten: 987
Lid geworden op: 11 mei 2007, 22:24

Re: werken: langs de spoorlijn

Bericht door ostbahnhof »

dit weekend weer heel wat verkeer op L27 dankzij de werken tussen gent en lokeren. 'k kan verkeerd zijn maar denk dat er daardoor ook wat meer goederen via lier naar antwerpen gestuurd.
Gebruikersavatar
Steven
Berichten: 23308
Lid geworden op: 31 jan 2006, 12:06
Locatie: Opwijk

Re: werken: langs de spoorlijn

Bericht door Steven »

Op de L27 tussen Mechelen en Brussel was dan weer geen verkeer mogelijk wegens werken aan een brug net buiten Mechelen.
Plaats reactie